meta données pour cette page
Ceci est une ancienne révision du document !
INTRODUCTION
Forte de son expérience dans le domaine de l’édition de logiciels, SENSOFT a mis en place une nouvelle solution de Finance Islamique résolument tournée vers le digital dénommée NEEM. SENSOFT a bénéficié de l’expertise de plusieurs cabinets spécialisés en Finance Islamique, ainsi que de ses client pour la conception et la définition des produits de Finance Islamique. Notamment un des des cabinets qui ont accompagné la BCEAO dans le cadre de l'élaboration de projets de guide de gouvernance charaïque et de contrats-types relatifs aux produits et services conformes à la finance islamique.
PRESENTATION GENERALE
NEEM
Le SIG qui couvre toute la chaîne opérationnelle de votre institution de microfinance islamique.
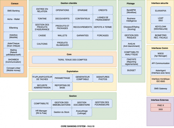
La solution NEEM est modulaire, elle est composée de l’ensemble des modules suivants :
La solution de base
- L’application NEEM : le core banking du SIG.
- L’application FinState : pour le reporting réglementaire.
- L’application Keycloak : pour la gestion des utilisateurs et des accès en Single Sign On. Cette application pourra être connectée à l’annuaire Active Directory du Client.
- L’application OpenKM: la GED pour la sauvegarde et l'indexation des documents électroniques stockés dans NEEM.
- L’application SMS Gateway pour les envois de sms
Pour la partie digitale
- L’application NEEM Wallet : l’offre de mobile Banking.
- L’application WSO2 : pour la gestion des API, et du bus applicatif pour l’ouverture et l’interfaçage avec des tiers.
- L’application ELK pour la gestion des logs et la piste d’audit,
- L’application Payment Gw pour la passerelle d’accès aux partenaires de paiement.
Pour la lutte anti-blanchiment
- L’application AmlLink pour la lutte anti-blanchiment
Pour le SIRH
- L’application HR Manager pour la gestion de la paie et des ressources humaines
Optez pour la performance et la productivité de votre institution financière
NEEM s’adresse à toute institution de microfinance islamique qui souhaite disposer d’un core banking de Finance Islamique fiable et éprouvé pour accroître sa productivité. Bâtie sur une architecture ouverte et flexible, NEEM offre une large couverture fonctionnelle et inclut un panel d’outils robustes et innovants qui répond aux besoins d’ouverture ainsi que de gestion centralisée, distribuée, mixte et mobile aujourd’hui exigés par le secteur.
AVANTAGES
- Labellisé conforme à la réglementation des SFD de la BCEAO. Audité par des cabinets internationaux.
- Dédié à la microfinance islamique et à l’inclusion financière.
- Offre le “Branchless Banking” avec des outils de mobilité sécurisés, innovants et performants.
- Un module dédié et paramétrable pour les états financiers réglementaires et les ratios prudentiels.
- Intègre des outils de SMS et Web Banking, de Business intelligence, de Workflow, de Single Sign On et de GED.
- Une interface monétique conforme au protocole ISO8583 ainsi qu’un module de lutte anti-blanchiment.
COUVERTURE FONCTIONNELLE
ARCHITECTURE
- La solution est nativement Web-Based et multilingue.
- Fonctionne avec les SGBD standard du marché (ORACLE, PostgreSQL, SQL Server, MySQL)
- Propose nativement un gestionnaire d’API pour plus de flexibilité et d’ouverture aux solutions tierces.
- Tous les libellés sont personnalisables permettant à chaque établissement d’adapter parfaitement la solution à son contexte.
- Intègre des technologies de SSO, OTP, GED, BPM et BI.
- Une meilleure évolutivité grâce à une architecture conçue en micro services.
GESTION DES CLIENTS, GESTION DES TIERS
- Suivi des clients individuels et groupement
- Une identification unique des clients
- Suivi des adhésions/démissions des sociétaires
- Segmentation des clients et gestion de la confidentialité
- Transfert inter-agence des clients
- Gestion des groupes solidaires
- Gestion des clients en liste noire
- Enregistrement KYC
- Gestion des tiers (fournisseurs, garants, prospects, mandataires, notaires, membres groupements, etc.)
SUIVI DES OPERATIONS COMPTABLES
- Plan de compte, comptabilité générale et auxiliaire
- Politique comptable de l’institution (gestion des conditions générales, par profil par client, etc.)
- Suivi des comptes dormants, des oppositions de compte
- Historique et relevé de compte (PDF, EXCEL, SWIFT, ETEBAC, etc.)
- Gestion automatique des travaux d'arrêtés comptables en fin de période
- Suivi des annulations, des extournes et des réservations de fond
- Chargement d’écritures par fichier EXCEL
- Piste d’audit comptable et principe de double validation
GESTION DU FINANCEMENT
- Prise en compte de la politique de financement de l’institution
- Workflow décisionnel (instruction, analyse, accord, notification, prise de garanties, mise en place etc..)
- Prise en compte de l’amortissement linéaire et dégressif
- Gestion des lignes de financement
- Gestion des décaissements partiels et progressifs
- Gestion automatique des déclassements des dossiers de financement
- Suivi détaillé de la vie des dossiers de financement avec une comptabilité automatique
- Gestion des avenants sur les financements (rééchelonnement, restructuration, remboursement anticipé, refinancement, annulation…)
- Gestion de l’épargne nantie
- Gestion du recouvrement et des promesses de remboursements
- Passage et suivi des dossiers en contentieux
PRODUITS DE FINANCE ISLAMIQUE
- Produits de financement participatifs :
- Mudaraba
- Général (profit sharing)
- Restrictive (profit sharing)
- Musharaka
- Produits de financement non participatifs
- Mourabaha
- Moussawama
- Tawarouk
- Salam
- Istisna
- Ijara
- Qard
- Wakala
PRODUITS DE COLLECTE DES DEPOTS ET COMPTES D'INVESTISSEMENT
- Gestion des comptes d'Investissement Moudaraba Général
- Gestion des comptes d'Investissement Moudaraba Spécifique
- Gestion des comptes d'Investissement Wakala
- Gestion des produits d’épargne à vue, d’épargne périodique, de plan d’épargne, d’épargne nantie ou obligatoires, de dépôt à terme, de bons de caisse
- Gestion d’épargne tontine
- Suivi des avances sur dépôt à terme et des pénalités éventuelles
GARANTIES, HYPOTHEQUES ET GAGES
- Gestion des garanties matérielles et immatérielles (cautions, domiciliation de salaire, gages, nantissement, assurance, hypothèques, dépôt de garantie, etc.)
- Suivi de l’expertise et de la valorisation des garanties
- Main levée sur garanties, gages et hypothèques
OPERATIONS DE GUICHET
- Ouverture et fermeture de guichets
- Gestion automatisée des opérations guichet (dépôts, retraits, mouvements inter-caisse, versements de frais, opérations déplacées, etc.)
- Contrôle temps réel de l’encaisse et du billetage des guichets
- Gestion des caisses en devises
- Suivi des opérations de virements compte à compte
- Gestion des virements permanents
- Gestion des virements de salaires
- Supervision des guichets et suivi des arrêtés de guichets
- Gestion des chèques
INTEGRATION DES FLUX EXTERNES
- Intégration de flux externes en provenance de différents canaux
- Impacter les comptes en temps réel
- Enregistrement en temps réel des opérations monétiques ou toute autre solution digitale sur le compte du client
DOMICILIATION DE SALAIRE
- Gestion des employeurs et des salariés
- Automatisation des virements de salaires
- Chargement de fichiers excel des virements
- Notification par SMS aux salariés de la disponibilité de leur salaire
SUIVI DE L’ORGANISATION DE L’INSTITUTION
- Suivi des différents comités d’organisation et des membres
- Suivi des réunions et instances tenues par les comités
- Archivage des procès verbaux et des documents utiles
- Suivi des frais liés aux instances (jetons de présence, perdiems, hébergement, …)
COMMUNICATION
- Communication multi-canal (mail, SMS, WhatsApp, etc.)
- Gestion automatique des groupes de diffusion
- Communication ponctuelle ou déclenchée par un événement
- Notification sur tombée d’échéance, passage en souffrance, mouvements de compte, etc.
GESTION DU BUDGET ET IMMOBILISATIONS
- Suivi des postes budgétaires et des montants prévisionnels
- Spécifiez les comptes généraux à surveiller par poste et par année
- Suivi temps réel de l’exécution du budget
- Rapport sur le budget réalisé, les écarts et les alertes
- Suivi des immobilisations
- Suivi des mouvements d’immo (Affectation/transfert, Panne/réparation, Sortie d’immobilisation,…)
- Calcul amortissement et valeur nette comptable
- Génération automatique des écritures comptables nécessaires
WEB & MOBILE BANKING
- NEEM étant une solution full web, elle propose à la base un portail web banking qui permet à ses clients de se connecter en toute sécurité et de consommer les services que l’institution met à leur disposition.
- Le système inclut également une application mobile qui permet d’avoir une offre de mobile banking complète.
REPORTING & ETATS FINANCIERS
- Tous les états financiers, ratios prudentiels, indicateurs financiers et non financiers sont pris en charge et totalement paramétrables.
- Récupération chargement des données de base
- Génération reporting réglementaire
- Paramétrage des rubriques des états financiers sur la base du plan comptable
- Génération et sauvegarde des états financiers finaux (résultat, …) conformes à la présentation et la réglementation de la Banque Centrale
- Consultation, impression, édition et importation sur EXCEL de tous les états comptables et de gestion
SECURITE
- L’accès à l’application est géré par une authentification forte et obligatoire.
- Toutes les activités effectuées sur le système par un utilisateur donné sont enregistrées.
- Authentification centralisée en mode Single Sign On
- Double authentification
- Prise en charge de la biométrie
- Cryptage ou hash des données sensibles
- Sécurisation de la base de données
- Piste d’audit (remontées de toutes les actions et traces dans le gestionnaire de logs ELK, alertes, tableau de bord des activités, etc.)
API MANAGER
- NEEM intègre un gestionnaire d’API pour exposer tout un ensemble de services CASH-IN, CASH-OUT, Consultations diverses, création d’entités etc. API Manager permet :
- la création et de publication des API (Publisher),
- la gestion du catalogue des API disponibles et la possibilité d’y souscrire pour pouvoir les consommer (Store),
- la gestion des consommateurs (comptes, rôles, droits, etc.).